腾讯刚刚把桌面 AI 助手 QClaw 正式开放公测,这只“小龙虾”到底能不能帮你抓 IPTV 直播源?下面就用一次实际测试看看它现在到底能做到什么、做不到什么。
一、QClaw 公测开放:先把“小龙虾”装上
QClaw 现在已经全面公测,不再需要任何内测资格,直接上官网就能下载:
https://qclaw.qq.com/
下载页面
目前官方提供了 macOS 和 Windows 两个版本,这里以 Windows 为例简单过一遍流程:
- 访问官网,选择 Windows 版本下载安装包。
- 双击安装,按照安装向导一路“下一步”。
- 安装完成后勾选“运行 QClaw”,首次启动会看到一个大大的“小龙虾”启动界面,然后进入主界面。
进入主界面
整个过程和安装一个普通 PC 软件没有本质区别,新手也可以轻松搞定。
二、先绑微信,再让“小龙虾”听你指挥
QClaw 的定位是“电脑上的 7×24 小助手”,但真正的指令入口在微信。
简单四步:
- 打开 QClaw,首页可以看到“管理微信”入口,点击后会弹出一个“微信登录”窗口。
- 用手机微信扫码确认登录,把当前微信号和电脑上的 QClaw 绑定。
- 绑定后,你可以在微信里给 QClaw 发送语句,比如“查天气”“整理文件”等。
- QClaw 会在电脑上执行任务,把结果通过微信消息回传给你。

也就是说,只要电脑开机、QClaw 在后台运行,你就可以在任何地方用微信远程“遥控”这只小龙虾。
三、安装第一个 Skill:天气查询实测
QClaw 的玩法核心是 Skill(技能),相当于给 AI 装各种“插件”,会的事越来越多。
在主界面里,我们试试先装一个“实时天气 Skill”:
- 进入 Skill 商店,找到“天气”相关技能,一键安装。
- 安装时可以看到它会消耗大约两百多万 Token。
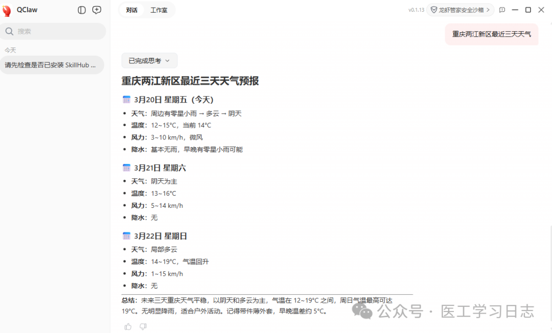
- 安装完成后,在微信里对 QClaw 说“重庆两江新区最近三天天气”,它就会自动调用天气 Skill,返回结构化的天气预报。
安装skill
从实测效果看:
- 会给出三天逐日的天气情况:阴晴、温度、风力、降水等。
- 末尾还会自动生成一段“总评”,比如“未来三天天气总体稳定,适合户外活动,注意早晚温差”。
询问天气
就日常查天气、写个出行小提醒来说,QClaw 完全好用。
四、“抓直播源”实测:IPTV 页面能看到什么?
接下来进入今天正题:这只“小龙虾”,能不能帮你抓直播源?
1. 先让 QClaw 抓网页数据
以公开的 IPTV 汇总页面为例,我们在微信里给 QClaw 描述任务,让它去抓取页面数据并做整理。
1.测试抓取IPTV神器(https://iptv.cqshushu.com)的数据,显示抓取失败:
抓取IPTV神器数据
2.抓取blog的IPTV数据:https://cqshushu.com/hotel-iptv
QClaw 能完成的部分主要有:
- 读取网页上的表格数据。
- 把 IP 地址、端口、地区运营商、上线时间、更新日期、状态等字段提取出来。
- 汇总成一份表格,列出当前酒店 IPTV 源列表第一页的信息。
从结果看,这一步效果还不错,用来做“当前有哪些 IP、每个 IP 里大概有多少节目、状态是否失效”这样的概览完全没问题。
抓取blog IPTV数据成功
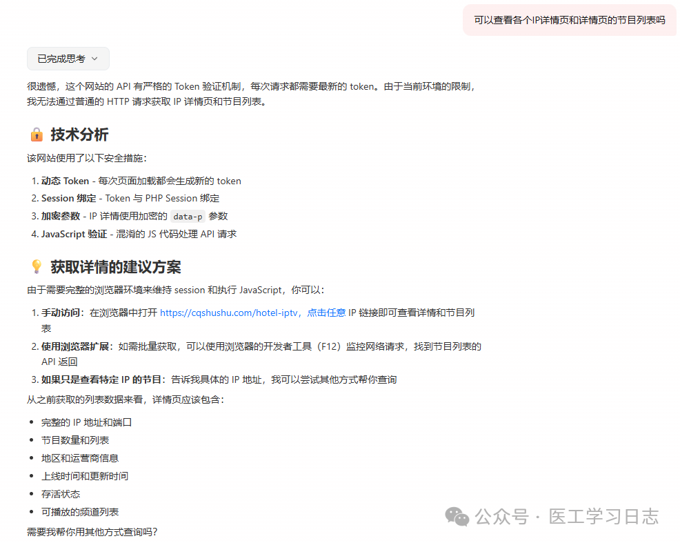
2. 进一步获取节目列表:卡住了
让抓取每个IP的详情和列表就失败了:
详情失败
问题出在“深入抓取”:
- 这个 IPTV 网站对 API 做了比较严格的安全设计,比如每个请求都要动态 Token、Session 绑定、加密参数、前端 JavaScript 校验等。
- QClaw 目前主要是通过模拟浏览器请求+分析 HTML 的方式来抓数据,对于这种“要先跑 JS、要拿最新 Token 才能调接口”的网站就会遇到限制。
- 在实测中,QClaw 能拿到 IP 列表页,但继续尝试调用接口获取每个 IP 对应的节目详情列表时就失败了,只能停留在“概要列表”这一层。
简单讲:
- “看得到网页上已经展示的东西”(静态页面)——可以。
- “绕过网站的前端校验,去直接撸 API 拿完整节目单”——目前不行。
五、结论:想要稳抓直播源,还是得写代码
这轮体验下来,可以给 QClaw 一个还算客观的评价:
适合做的事
- 快速完成一些“轻任务”:查天气、总结网页内容、整理一份 IPTV 概览表等。
- 适合作为“鼠标+键盘”的补充:你在微信里随口发指令,它在电脑上帮你点网页、拷数据、整理结果。
不太适合做的事
- 针对有复杂反爬策略、严格 Token 验证的网站,QClaw 很难像自定义脚本一样灵活。
- 抓 IPTV 直播源通常需要:
- 模拟登录、维护 Session
- 逆向前端 JS 生成加密参数
- 定时轮训、自动剔除失效源、输出 M3U/TXT
- 这些内容更适合用 Python/Node 之类自己写爬虫和定时任务来完成,比如配合 crontab 或 Windows 计划任务长期运行。
还有两个现实限制
-
QClaw 必须运行在一台开着的 Windows 或 macOS 电脑上,你关机或者让电脑休眠,它就接不到指令,自然也没法帮你抓源或定时更新。
-
长期、高频的数据抓取任务,本质上更像“服务端脚本”,而不是“桌面助手”,从产品定位上 QClaw 也不会往“爬虫框架”方向走太远。
如果把 QClaw 当成一只“随叫随到的桌面小助手”,帮你做轻量的整理文件、查询和网页采集,它已经很好用;但如果指望它变成一套自动化、长期运行的 IPTV 抓源系统,那还是老老实实开编辑器写代码更现实。
📚 往期精彩文章推荐
🌟 与你互动
嗨~这里是【医工学习日志】的温暖小窝!
📩 随时戳一戳 :后台留言任何问题,树树会带着光速回复闪现!
💡 奇思妙想征集令 :
👉 遇到有趣资源?戳我分享!
👉 想看的硬核测评?甩题过来!
🔥 你的脑洞,可能成为下期爆款文章哦~
如需商务,请加V注明来意,不闲聊:

📝 栏目信息
策划编辑 ✨ 树树 ✨
技术支撑 @恩山无线论坛 & Github & 瀚思彼岸
📜 版权声明
内容说明:
-
原创文章转载请私信授权;
-
部分素材源自网络,版权归属原作者;
-
如觉侵权,请凭权属证明联系删除